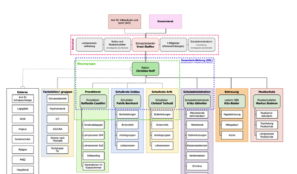
Das Organigramm der Gemeindeschulen Arth-Goldau grafisch dargestellt
Wir verwenden eine Webstatistik, um herauszufinden, wie wir unser Webangebot für Sie verbessern können. Alle Daten werden anonymisiert und in Rechenzentren in der Schweiz verarbeitet. Mehr Informationen finden Sie unter "Datenschutz".